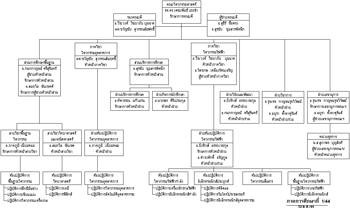
ผังการบริหาร ( Organization Chart )

 

รูปที่ 1.1 แผนภูมิการบริหารงานคณะวิศวกรรมศาสตร์ วิทยาลัยเทคโนโลยีราชธานี